网站首页
习近平报道专集
时政新闻
政协要闻
市县政协
融媒观察
专题策划
综合新闻
国医湘声
商会协会
理论研究
文史博览
人物在线
统一战线
芙蓉文苑
融媒影音
2026全国两会
各地政协
湘声文博数据库
“四同四立”主题活动
三湘生态
产学研
2026省两会报道
国学经典
专题文章
首页
>
专题策划
>
携手新征程
>
39件优秀提案,提案者是他们
39件优秀提案,提案者是他们
发布时间:2021-01-24
编辑:湘声报-湖南政协新闻网
分享
微信扫一扫
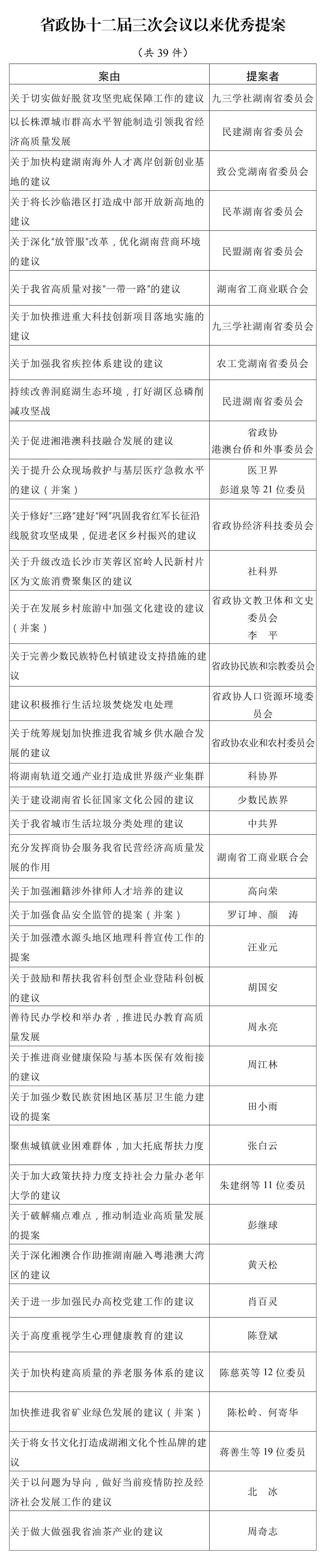
今天(1月24日)上午召开的省政协十二届四次会议开幕会上,省政协副主席贺安杰宣读了关于表彰十二届三次会议以来优秀提案的决定,共有39件提案入列。
END
责编|陈云根
上一篇:6位委员首秀“委员通道”,满满的责任、担当和情怀!
下一篇:刚刚!全省政协系统扶贫行动重磅表彰名单公布了
热点排行
1
程潜公馆见证湖南和平解放历史风云
2
守牢底线保稳定 深化改革促发展——中南大学湘雅二医院2024年工作综述
3
@所有人 省政协党组、机关党组主题教育期待您的宝贵意见和建议
4
华芯医疗:以创新“芯”力量,引领全球医疗新未来
5
智善行天下 初心铸医美 ——智善集团创始人王智带领企业不断发展创新 助推构建医美产业良性生态圈
6
今日,阅兵!
7
树立正确的人生观 做一个对社会有用的人
8
神像“装脏”有何玄机
9
守护星城碧水蓝天 点燃群众幸福生活 ——长沙新奥燃气服务经济社会发展纪实
10
守护星城烟火气 安燃无恙度四季——长沙新奥燃气以“高水平安全、高品质服务”书写高质量发展新篇章
热门专题
查看更多 >
请使用微信扫一扫
请使用微信扫一扫
请使用微信扫一扫